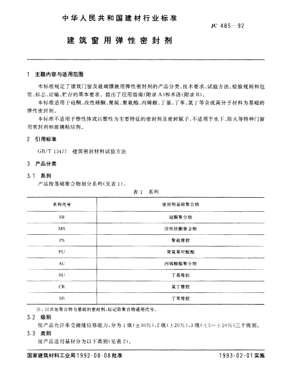
JC 485-1992(1996) 建筑窗用弹性密封剂.pdf

更新时间:2025-09-24 18:47:05 浏览量: 栏目:行业标准 标签:弹性 建筑
文档介绍

标准介绍:JC 485-1992(1996) 建筑窗用弹性密封剂uPF免费标准库

uPF免费标准库

JC 485-1992(1996) 建筑窗用弹性密封剂.pdfuPF免费标准库

 uPF免费标准库

下载区域

下载提示

本站资源均来源于网友投稿或转载自其他网站或网盘,所有资料仅供网友学习参考交流,正式使用请购买正版,若侵犯了您的权益,请联系我们予以删除。